
Blok Şema
Bu şema, temel bir prensibi göstermektedir. Gerçek inverter devrelerinde genellikle daha karmaşık kontrol devreleri (mikrodenetleyiciler, sürücü devreleri), filtreleme elemanları (indüktörler, kapasitörler) ve koruma devreleri bulunur.
Elde edilen AC çıkışı, bu basit anahtarlama nedeniyle kare dalga formundadır. Birçok uygulama için sinüs dalgası gibi daha düzgün bir AC dalga formu tercih edilir. Bunu elde etmek için daha gelişmiş inverter topolojileri ve kontrol teknikleri kullanılır.
Devre Şeması Proteus
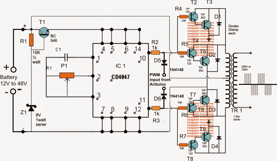
12v güç kaynağı kullanıldı amaç yaklaşık 50hz kare dalga üreterek anahtarlama sinyali oluşturmak. iki adet Mosfet kullanılır çıkışı güçlendirmek için osilatör çıkışı mosfet gate’lerine sürülür Mosfetler kalın akım geçişini sağlayarak transformatör etrafında değişken akım oluşturur. Sürülen kare dalgayı yükselterek ac çıkışa dönüştürür.


Devre Şeması
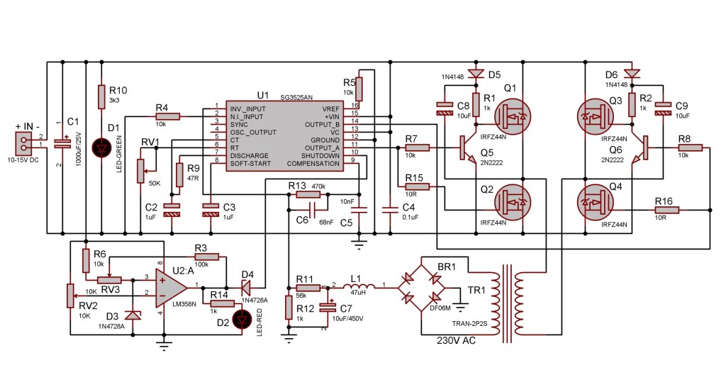
SPWM (Sinusoidal PWM): MCU ya da SG3525/EGS002 modülü, çıkış transformatöründe uygulanacak sinüs dalgasını yüksek frekanslı PWM sinyaliyle üretir. Tipik taşıyıcı frekans 20 kHz’dir. PWM sinyali gate sürücü üzerinden MOSFET/IGBT’lere uygulanır; çıkışta LC filtre sinüs sinyale yaklaştırır.
Devre Şeması
SPWM üret → SG3525 veya Arduino ile (IC çıkışlarında). Gate sürücü ile MOSFET’leri sür → IR2101/IR2110 veya ilave direnç/gate yapılandırması. MOSFET’lerle H-köprü oluştur → 4 adet IRFZ44N benzeri N-MOSFET. Load veya transformatöre bağla → Yüksek voltaj için transformatör ile eşleştir. Çıkış filtresi kullan → EMI ve harmonik azaltımı için LC filtresi önerilir.


Devre Şeması
H-Köprülü (H-Bridge) inverter devresinin PCB yerleşimi ve tasarım örneklerini görüyoruz. Bu örnekler, 12 V DC’yi SPWM (sinüsoidal PWM) kullanarak AC’ye dönüştüren projelere ait
Devre analizinde bir mikroişlemciye her türlü ihtiyaç olabiliyor. temel de kara dalga üretim ile başlayan sistem transistör veya mosfet ile sinyal güçlendirilir. Osilatör ile frekans değeri ve filtreleme sonucu alternatif akımı görülecektir. çıkış alınan AC gerilimi transformatör ile istenilen değere getirilecektir. Özetle, bu basitleştirilmiş H köprüsü devresi, DC gücünün anahtarlar aracılığıyla yük üzerindeki akış yönünün periyodik olarak değiştirilmesi prensibiyle AC benzeri bir çıkış üretir.
